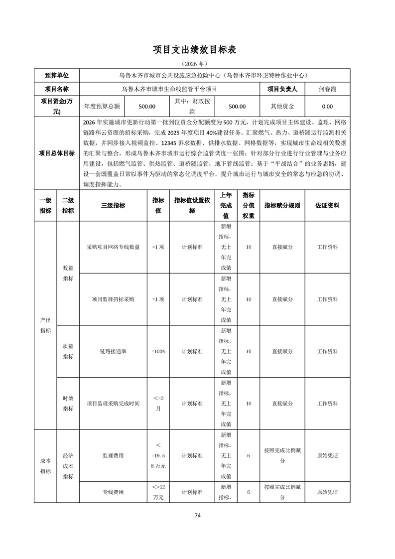
2026

02/27

12:00

来源:

市城市管理局

字体:【
访问量:

扫一扫在手机打开当前页

乌鲁木齐市城市管理局(乌鲁木齐市城市管理行政执法局)2026年部门预算公开

























































































附件下载>>

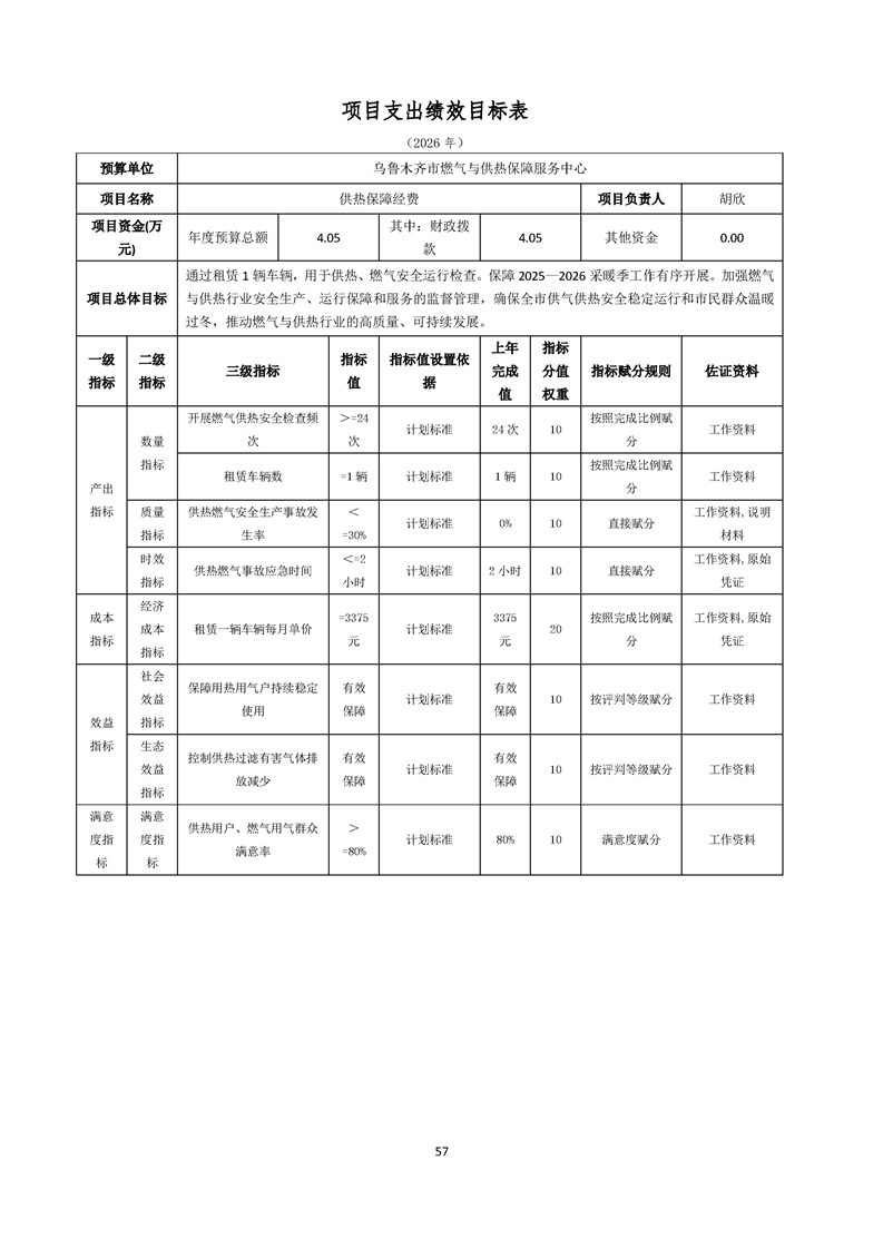
相关链接>>