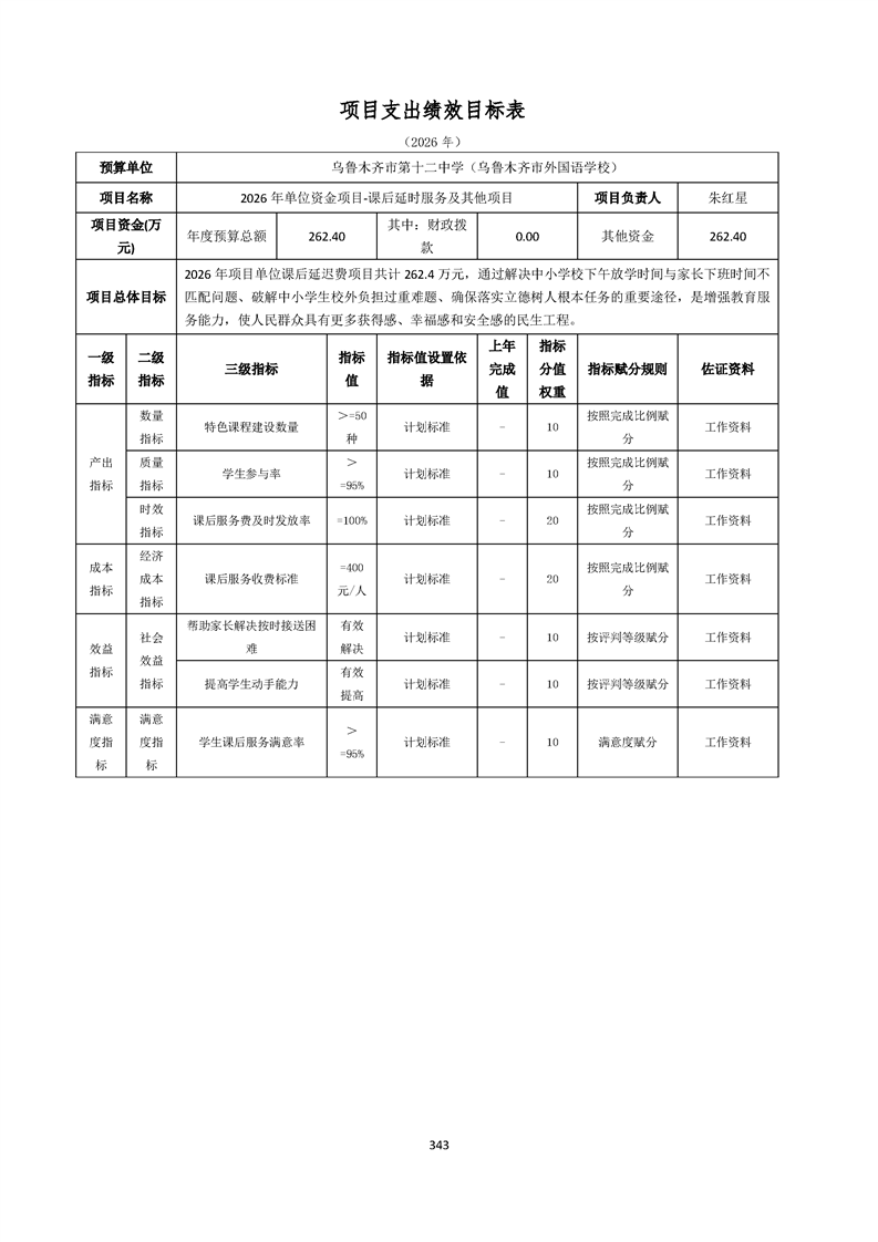
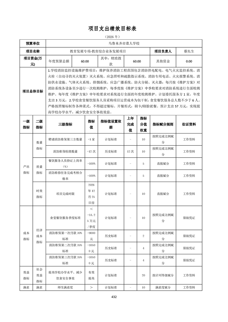
2026

02/09

19:18

来源:

乌鲁木齐市教育局

字体:【
访问量:

扫一扫在手机打开当前页

2026年乌鲁木齐市教育局部门预算公开

















































































































































































































































































































































































































































































































































































































附件下载>>

相关链接>>